Instance Verification Kit (IVK)
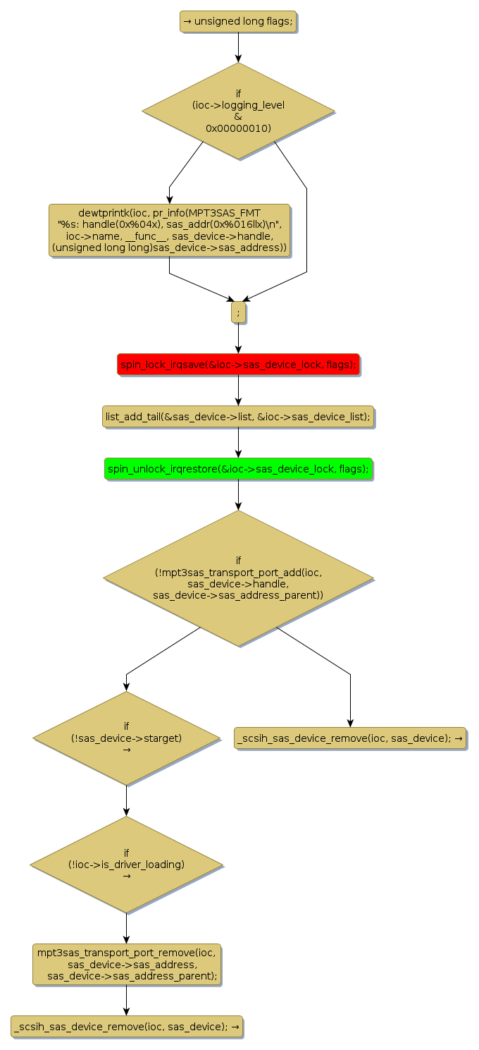
spin lock @ [19551+48+/linux-3.19-rc1/drivers/scsi/mpt3sas/mpt3sas_scsih.c]
Instance Signature: sas_device_lock
|
The Matching Pair Graph:
|
|
Function Name
|
Control Flow Graph (CFG)
|
Events Flow Graph (EFG)
|
Source Correspondence
|
|
_scsih_sas_device_add
|
|
|
[19264+21+/linux-3.19-rc1/drivers/scsi/mpt3sas/mpt3sas_scsih.c]
|